-
- 电子烟方案 SL1053应用中的几个问题
- SL1053 驱动一个PNP 晶体管或着PMOS管作为调整管来控制充电电流。PNP 晶体管或着PMOS 管作为一个线性调整器,应考虑其zd允许电流、zd允许功耗、以及各端电压。zd的功耗出现在充电开始阶段,近似可以计算为...
2023-03-02 查看(930)
-
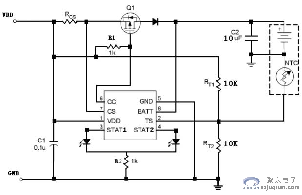
- 电子烟方案 SL1053电子烟充电芯片功能描述
- SL1053 是一款电子烟锂离子电池与专用充电IC ,SL1053 不但能够同时提供锂离子电池与锂聚合物电池的完整充电功能具有预充、恒流、恒压充电、短路保护、过充保护,不会欠充也不会过充,性能稳定,充电电流可调节等优点更好的保护电子烟电池,增加电子烟使用寿命和充电次数。...
2023-03-02 查看(1092)
-
- 1946伟德官方网站 CT6302B移动电源三合一方案简介
- CT6302B集成传统充电+升压+控制功能,单芯片配合外围简单电路实现各种强大功能及保护.5V/1A(可做2A)的输出支持4.20V/4.36V电池.线性充电:涓流+恒流+恒压充电模式更完美的保护产品电芯.内部集成电量检测,过充过放保护;输出过流保护;短路保护;过温保护;空载自动识别关机,一键开关机...
2023-03-02 查看(1053)
-
- 电子烟方案 电子烟充电器芯片SL1053电气参数
- 高精度线性锂电池充电器控制电路芯片VTS1 和VTS2 是对于电池内部热敏电阻为正温度系数而言。若对于负温度系数,则VTS1 对应高温阈值电压,VTS2 对应低温阈值电压。...
2023-03-01 查看(1163)
-
- 1946伟德官方网站 移动电源管理芯片CT6302B功能特点
- CT6302B线性充电功能1、线性充电,zd充电电流可达1A,zd充电电流通过外置电阻选择2、 过温保护模式下,充电电流随芯片温度自动变化3、 充电电压高精度,误差小于1%4、 支持4.20V 电池5、 输入电压:3.0-5.5V...
2023-02-21 查看(1005)
-
- 电源管理方案 IP5305便携式电子产品充电保护电源管理芯片
- IP5305是一款集成升压转换器,锂电池充电管理,电池电量指示的多功能电源管理SOC,为移动电源提供完整的电源解决方案。...
2023-02-18 查看(1508)
-
- 1946伟德国际始于英国娱乐场 PD快充充电管理芯片IP2368支持锂电池USB
- 一直以来深移动电源,快充协议的英集芯科技,推出了一款升降压架构,支持2到6串锂电池、磷酸铁锂电池充电的电源管理芯片IP2368,而且充电功率高达100W,可实现电动工具USB PD快充充电,比如选择用USB YTPE-C接口...
2023-02-18 查看(1891)
-
- 1946伟德国际始于英国娱乐场 200w氮化镓充电器方案2A3C快充充电器方案设计
- 英诺赛科此次推出的高功率密度的200W氮化镓2A3C多口快充参考设计,主要是为了解决100W氮化镓快充多口同用时只能实现每个端口65W或者45W的降速问题,200W氮化镓多口快充支持功率盲插...
2023-02-18 查看(859)
-
- 1946伟德官方网站 移动电源方案IP5356支持苹果27W快充
- 虽然苹果官方没有宣传,但根据ChargerLAB进行的相关充电测试,iPhone 13 Pro Max 在连接到30W或更高的 USB-C电源适配器时,能够以高达27W的速度快速充电。因此有很多充电器、适配器、移动电源制造厂商急切提出定制27W移动电源方案的需求。...
2023-02-18 查看(8241)




粤公网安备 44030902003772号